欢迎访问GIS世界网站!
设为首页
|
加入收藏
网站首页
网站首页
网站首页
通知公告
行业动态
交流培训
学术科研
教学实践
技能大赛
当前位置:
网站首页
>
技能大赛
>
竞赛指南
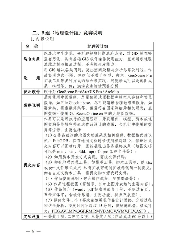
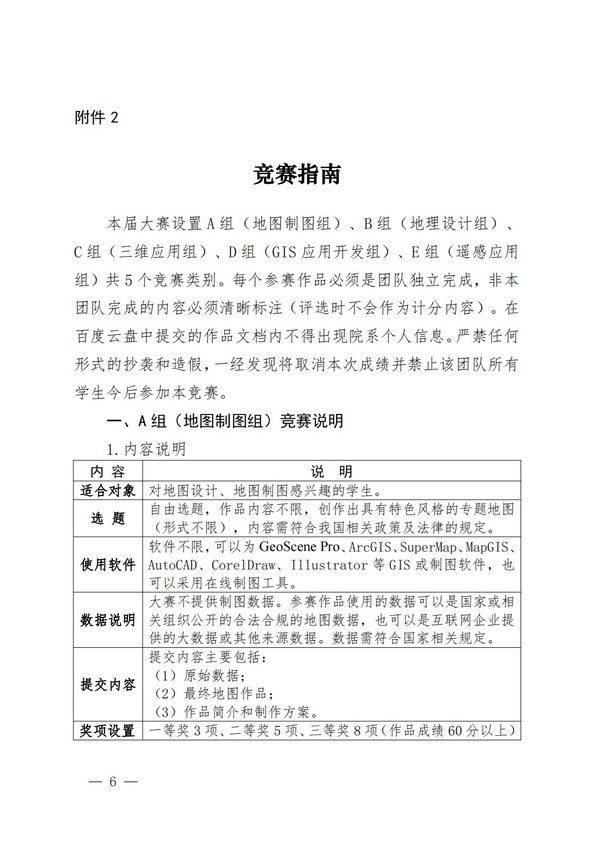
安徽省第十二届GIS技能大赛竞赛指南
发布时间:2022-04-01 09:50:00
信息来源:GIS世界
作者:GIS世界网站管理员
浏览:3584 次
用微信扫描二维码
分享至好友和朋友圈
×
【字体大小:
大
中
小
】
扫一扫在手机打开当前页
顶部
打印
关闭
上一条:
E组(遥感应用组)竞赛说明
下一条:
安徽省第十三届GIS技能大赛竞赛指南
友情链接
政府网站
合肥市人民政府
安徽省地震局
安徽省测绘局
安徽省自然资源厅
安徽省人民政府
中国地震局
中华人民共和国应急管理部
高校网站
安徽大学
安徽理工大学
合肥工业大学
安徽科技学院
滁州学院
滁州学院
阜阳师范大学
合肥学院
皖西学院
宿州学院
安徽农业大学
安徽建筑大学
社会团体
安徽省地震学会
蒙城地球物理国家野外科学观测研究站
企业网站
安徽商网信息产业有限公司
北京超图软件股份有限公司
易智瑞(中国)信息技术有限公司
泰伯网