设为首页 | 加入收藏

当前位置: 网站首页 > 技能大赛 > 报名参赛

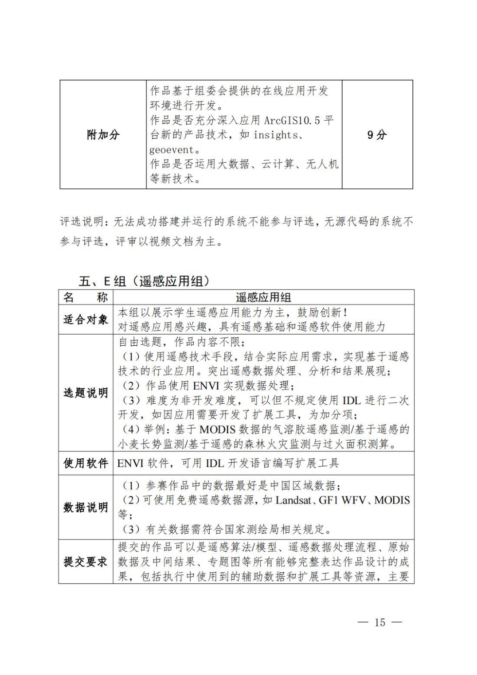
关于举办安徽省第十一届大学生GIS技能大赛的通知

发布时间:2020-05-27 16:40:00 信息来源:GIS世界网站管理员 作者:GIS世界 浏览:3524 次
【字体大小:

十一届大学生GIS技能大赛的通知_00.jpg十一届大学生GIS技能大赛的通知_01.jpg十一届大学生GIS技能大赛的通知_02.jpg十一届大学生GIS技能大赛的通知_03.jpg十一届大学生GIS技能大赛的通知_04.jpg十一届大学生GIS技能大赛的通知_05.jpg十一届大学生GIS技能大赛的通知_06.jpg十一届大学生GIS技能大赛的通知_07.jpg十一届大学生GIS技能大赛的通知_08.jpg十一届大学生GIS技能大赛的通知_09.jpg十一届大学生GIS技能大赛的通知_10.jpg十一届大学生GIS技能大赛的通知_11.jpg十一届大学生GIS技能大赛的通知_12.jpg十一届大学生GIS技能大赛的通知_13.jpg十一届大学生GIS技能大赛的通知_14.jpg十一届大学生GIS技能大赛的通知_15.jpg十一届大学生GIS技能大赛的通知_16.jpg十一届大学生GIS技能大赛的通知_17.jpg

扫一扫在手机打开当前页